当前位置: 网站首页 > 学院新闻 > 正文

数学与统计学学院举办大学生统计建模大赛

【来源: | 发布日期:2016-12-28 】

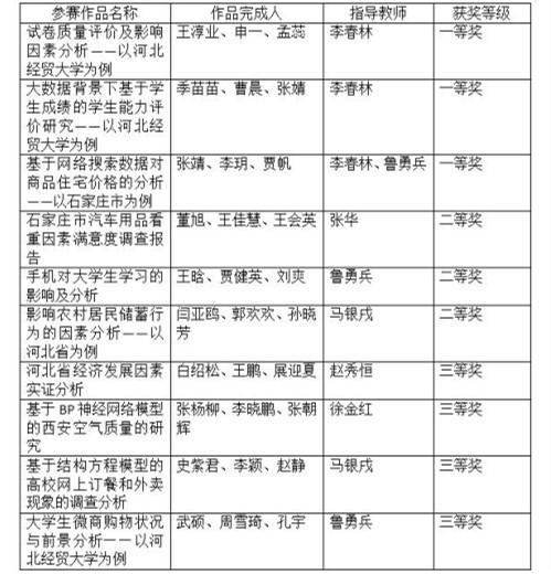
2016年10-12月,数学与统计学学院举办了大学生统计建模大赛。本次比赛共10支队伍参加,由数统学院副院长李春林教授、徐金红教授、鲁勇兵副教授等担任评委,最终评出一等奖3项、二等奖3项、三等奖4项。此次比赛充分展现了世界杯官网学生专业的数据分析能力,开拓了其视野,培养了学生的创新精神。

数学与统计学学院

2016年12月27日

附:大学生统计建模大赛获奖名单